Skip to content
Home
Contact
Projects and more
Tools and Tips
Kevin Aghaei's Lab
A site dedicated to projects I do for fun. Hopefully you get a kick out of it!
Previous Image
Next Image
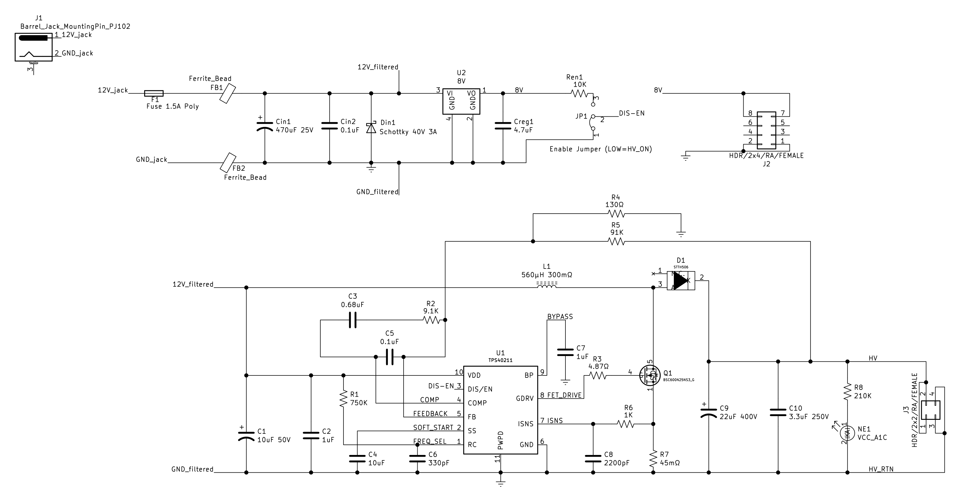
schematic_image
Leave a comment
Cancel reply
Δ
Post navigation
Published in
10 watt nixie power supply for MOD-SIX clock
Menu
Home
Contact
Projects and more
Tools and Tips
Comment
Subscribe
Subscribed
Kevin Aghaei's Lab
Sign me up
Already have a WordPress.com account?
Log in now.
Kevin Aghaei's Lab
Subscribe
Subscribed
Sign up
Log in
Copy shortlink
Report this content
View post in Reader
Manage subscriptions
Collapse this bar